Neu

Digitale Souveränität: Klar sehen, souverän entscheiden mehr erfahren

Keyvisual im Hero jedes Karriereblog-Beitrags

Mein Weg zur IT-​Architektin

Karriereblog | Beitrag vom 20.12.2023

Darum geht's: Die Softwareentwicklung ist für viele ein klassisches Berufsfeld für den msg-Einstieg – so auch für unsere Autorin Vanessa. Denn als Entwickler/-in stehen dir alle Möglichkeiten offen. Vanessas Weh führte sie erst in ein großes Projekt im agilen Umfeld, bevor sie dank einer internen Weiterbildung in der Softwarearchitektur ihre Bestimmung fand. Hier berichtet sie aus ihrem abwechslungsreichen Werdegang.

Rückblick: Berufseinstieg in der Softwareentwicklung

Meine berufliche Entwicklung begann unmittelbar nach meinem Abschluss in Informatik bei msg. Zu Beginn war es mir besonders wichtig, einen "Buddy" oder Mentor an meiner Seite zu haben, von dem ich lernen konnte, insbesondere während meiner Anfangszeit. Mein Einstieg erfolgte in einem kleinen Projekt, in dem ich quasi in der Rolle einer Einzelkämpferin agierte, jedoch mit einem Mentor zur Unterstützung. Hier konnte ich mein grundlegendes Wissen aus dem Studium nutzen, um Legacy-​Software in neue Infrastrukturen zu migrieren und kleinere Funktionen zu entwickeln.

Besonders bemerkenswert war, dass ich zu Beginn mit allen Aspekten der Softwareentwicklung in Berührung kam. Als einzige Entwicklerin im Projekt konnte ich alles erleben, angefangen von der Konfiguration der Server, dem Schreiben und Bereitstellen der Software bis hin zum Testen und der Interaktion mit dem Kunden.

"Ich sehnte mich danach, in einem agilen Team zu arbeiten und größere Softwareprojekte umzusetzen (...). So setzte sich meine Reise fort in einem sehr großen Projektteam, in dem ich als Entwicklerin tätig war."

Vanessa Zurawka

Der Wunsch nach Wachstum und Zusammenarbeit

Nach einem weiteren kleinen Legacy-​Projekt als Einzelkämpferin zog es mich schließlich in ein größeres Projekt mit einem mehrköpfigen Team. Ich sehnte mich danach, in einem agilen Team zu arbeiten und größere Softwareprojekte umzusetzen, um weitere Aspekte der Softwareentwicklung zu lernen und zu verstehen. Vor allem aber fehlten mir Menschen, mit denen ich mich fachlich austauschen konnte und mit denen ich gemeinsam Großartiges schaffen konnte.

So setzte sich meine Reise fort in einem sehr großen Projektteam, in dem ich als Entwicklerin tätig war. Die Arbeit im Team bereitete mir besondere Freude, und ich konnte von vielen unterschiedlichen Kolleginnen und Kollegen viel lernen und meine eigenen Erfahrungen und Ideen einbringen.
Besonders spannend war die Arbeit im agilen Umfeld und die Verteilung der Arbeit zwischen Rumänien und Deutschland. Die meisten meiner Kollegen waren an unserem rumänischen Standort in Cluj tätig, wodurch wir hauptsächlich remote zusammengearbeitet haben. Wir haben uns aber immer wieder zu Workshops und Events im Team persönlich getroffen, was immer ein großartiges Erlebnis war.

Mein Weg in die Cloud

Nach einem Jahr stand eine weitere aufregende Herausforderung bevor, nämlich die Migration in die Cloud. Das war für mich als Tekkie eine großartige Möglichkeit, mein Wissen und meine Fähigkeiten weiter auszubauen. Wir hatten lehrreiche Workshops mit unseren Architektinnen und Architekten im Team und waren führend bei der Migration von Microservices und der Entwicklung der Cloud-​Infrastruktur dabei.
Zu diesem Zeitpunkt wurde mir klar, dass mich vor allem die Architektur-​Themen reizten. Fragen wie die Aufteilung einer Software in Microservices oder die Auswahl des Technologie-​Stacks für den Aufbau einer Software begannen mich zu faszinieren.

Nach der erfolgreichen Migration in die Cloud übernahm ich die Rolle des "Tech-​Lead" im Team und war vor allem für die Einarbeitung neuer Kolleginnen und Kollegen sowie für das Ausprobieren neuer Konzepte und Ideen verantwortlich. Dies ermöglichte mir, mehr Einfluss auszuüben und mein Interesse an der Softwarearchitektur wuchs weiter.

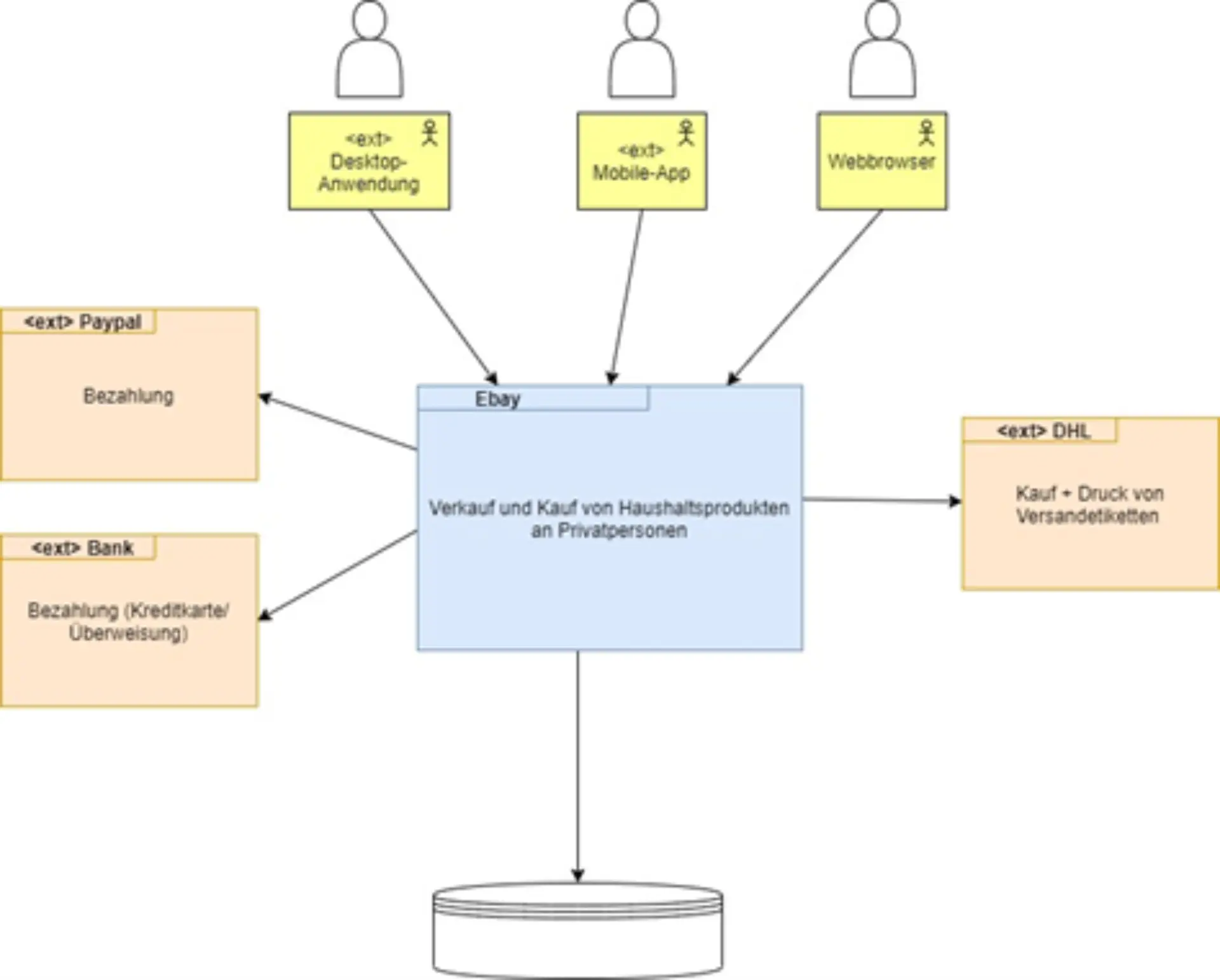
Auszug aus einem Fallbeispiel zu Ebay. Diese Architekturansicht namens „Context View“ war ein Teil meiner Hausaufgabe in Modul 1 der Architektenausbildung.

Auszug aus einem Fallbeispiel zu Ebay. Diese Architekturansicht namens „Context View“ war ein Teil meiner Hausaufgabe in Modul 1 der Architektenausbildung.

Die Entscheidung für die Ausbildung zur IT-​Architektin

Der Gedanke, mich in Richtung Softwarearchitektur weiterzubilden, festigte sich in Gesprächen mit meinem Abteilungsleiter immer mehr. Schließlich erhielt ich die Gelegenheit, eine dreimonatige Ausbildung zur IT-​Architektin bei msg zu absolvieren, mit der Aussicht, anschließend die Rolle einer Architektin in einem anderen Projekt auszuprobieren. Das war für mich eine besondere Ehre, da die Ausbildung eigentlich erst ab dem Senior IT Consultant (Level IT 3) empfohlen wird und ich zu dem Zeitpunkt noch IT-​Consultant (IT Level 2) war. Durch die Empfehlung meines Abteilungsleiters durfte ich allerdings trotzdem an der Ausbildung teilnehmen.

Diese Ausbildung bestand aus verschiedenen Schulungsblöcken, in denen uns die Theorie nähergebracht wurde, begleitet von praktischen Aufgaben, um die Theorie anhand von Fallbeispielen in die Praxis umzusetzen. Jedes Modul schloss mit einem persönlichen Feedbackgespräch ab, bei dem ich meine Ergebnisse präsentierte und nützliches Feedback von den Ausbildungsverantwortlichen erhielt.

Aufbau des msg-​Ausbildungsprogramms für IT-​Architekten

Aufbau des msg-​Ausbildungsprogramms für IT-​Architekten

Nach diesen drei Monaten gab es ein abschließendes Gespräch, in dem ich ein Gesamtfeedback erhielt, insbesondere mit Blick auf meine nächsten Entwicklungsschritte. Ich war erfreut über die Empfehlung, zeitnah als Architektin in einem Projekt zu starten und die ISAQB-​Zertifizierung (CPSA-F) abzulegen.

Die neue Rolle als Softwarearchitektin

So begann meine Zeit als Architektin in einem neuen Projekt zwei Monate später. Ich war natürlich gespannt und aufgeregt angesichts dieser neuen Herausforderung, da ich mich jetzt mit anderen Fragestellungen auseinandersetzte und enger mit dem Kunden zusammenarbeitete. Trotz der schwierigen Corona-​Zeit und der Tatsache, dass ich meine rumänischen Kolleginnen und Kollegen im ersten Jahr nicht persönlich kennenlernen konnte, erreichten wir als Team gemeinsam mit dem Kunden beeindruckende Ergebnisse. Wir zogen Datenbanken in neue Rechenzentren um, tauschten Thorntail gegen Quarkus aus, führten RabbitMQ und OpenSearch ein und vieles mehr, um das Beste für den Kunden zu erreichen. Das erfüllt mich mit Stolz.

Ich liebe es, IT-​Architektin zu sein, und freue mich darauf, auf vielen Ebenen an Projekten mitzuwirken. Ich blicke gespannt auf meine Zukunft bei msg und auf die spannenden Projekte, die noch vor mir liegen.

Autorin

Zurawka, Vanessa

Vanessa Zurawka

Vanessa Zurawka arbeitet seit ihrem Masterabschluss 2018 bei msg. Ihr Herzblut steckt in der Software-​Architektur insbesondere im Cloudumfeld, aber auch in allem anderen, wo sie mitgestalten kann. Neben der Arbeit findet sie neben ihrem liebsten Hobby, dem Sport, auch immer wieder neue Dinge, die sie gestalten kann. Da wird dann auch mal der Boden neu verlegt oder die Kommode umlackiert.

Du suchst einen Einstieg als IT-​Architekt?

Bei msg hast du die Möglichkeit, als IT-​Architekt/-in in unterschiedlichsten Branchen einzusteigen. Alle Jobs mit Fokus IT-Architektur findest du hier:

Zum Jobportal

Dir hat dieser Beitrag gefallen? Teile ihn in deinem Netzwerk

Das könnte dich ebenfalls interessieren

msg Insights

Geschäftsbereichsleiter Ramon Frank hat eine klare Haltung: Gleichstellung ist Führungsaufgabe. Im Interview teilt er seine Gedanken zu Gleichstellung und zu seiner Rolle im Frauennetzwerk.

Karriere-Podcast

Wie kann man aus Daten echte Prozess-Insights gewinnen und Abläufe optimieren? Mathis Manz, Experte im Bereich Process Mining, erklärt im Podcast, wie Process Mining echten Mehrwert schafft.

Career Story

Florian hat als IT Consultant bei msg schon viel erlebt. Im Interview berichtet er von seinen bisherigen Projekten und erklärt dir, worauf es im Berufsfeld IT Consulting ankommt.

Career Story

Jozka ist Rückkehrer bei msg und hat seinem alten seinen neuen Arbeitgeber gemacht. Warum sich dieser Schritt gelohnt hat, berichtet er im Interview!